添加到电脑桌面
添加到电脑桌面,以后点击桌面图标一键打开,无需搜索,非常快捷!
立即添加
普通会员
限时优惠
登录
首页
文档列表
专题
标签云
意见反馈
文库
智慧建设
智慧教育
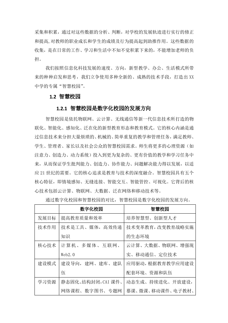
某中学智慧校园项目建设方案 Word(166页)
智慧
DOCX
166页
下载0
2024-09-30
浏览413
收藏0
点赞0
评分-
77314字
3.00
温馨提示:当前文档最多只能预览 10 页,若文档总页数超出了 10 页,请下载原文档以浏览全部内容。
剩余156页未读,
下载浏览全部
收藏
已收藏
喜欢
已喜欢
文档描述
某中学智慧校园项目建设方案 Word(166页)
系统集成文库
这个人很懒,什么都没留下
个人认证
查看用户
该文档于
上传
推荐文档
南京某学院校园网设计方案书 Word(25页)
竞业达·智慧健康校园 PPT(42页)
智慧数字化校园解决方案 PPT(89页)
智慧校园2.0建设解决方案 PPT(29页)
智慧校园5G融合解决方案 PPT(47页)
智能云——智慧教育智能化解决方案 PPT(72页)
智慧物联教室解决方案 图片型PDF(28页)
智慧教育基础办公平台建设方案 图片型PDF(18页)
智慧教室建设方案 图片型PDF(28页)
锐捷·智慧教室普教解决方案 PDF(19页)
最新文档
大学新校数字化校园弱电系统规划方案书(详细规划) Word(217页)
中职院校数字智慧校园建设整体解决方案 PPT(79页)
校园安全产品整体解决方案 PPT(43页)
校园安防监控系统建设方案 Word(34页)
校园弱电智能化项目设计方案 PPT(66页)
校园视频监控系统规划设计方案 Word(40页)
南京诚勤·校园数据分析模型方案 PPT(35页)
鸿合科技·校园数字媒体发布系统产品介绍 PPT(26页)
校园网弱电系统工程设计方案概述 Word(50页)
智慧校园感知物联应用设计方案 PPT(29页)
客服